文艺复兴发源地意大利:大学教育改革引领人文主义思潮兴起
文艺复兴发源地意大利:大学教育改革引领人文主义思潮兴起 国际观察·强国崛起背后的教育担当② 意大利是欧洲乃至世界高等教育的发源地,世界上最古老的大学于1088年在意大利的博洛尼亚诞生。随后文艺复...
文艺复兴发源地意大利:大学教育改革引领人文主义思潮兴起 国际观察·强国崛起背后的教育担当② 意大利是欧洲乃至世界高等教育的发源地,世界上最古老的大学于1088年在意大利的博洛尼亚诞生。随后文艺复...
2021年创业板注册制:受理高峰及企业分布情况介绍 炒股就看金麒麟分析师研报,权威,专业,及时,全面,助您挖掘潜力主题机会! 2021年是创业板改革并试点注册制的第二年,也是首个完整年度。 这一年...
PayPal兑换人民币的最佳方式及避免货币转换费的操作要点 一、关于收款: 中国国际帐户,默认交易和提现用“美元”结算PayPal兑换人民币的最佳方式及避免货币转换费的操作要点,我们建议: 1....
国民生产总值GNP是什么意思?与经济发展有何关系? GNP 是什么意思? GNP 即国民生产总值,是一个国家(或地区)所有常住单位在一定时期(通常为一年)内收入初次分配的最终结果。通俗来讲国内生产...
买金手镯遇问题买金手镯遇问题,足金说法遭质疑,投资黄金手饰有风险吗?,足金说法遭质疑,投资黄金手饰有风险吗? 最近黄金价格波动不小, 吸引很多街坊交易, 有街坊就说遇到个头疼的问题, 就是买的时候...
股票注册制首批企业名单公布,沪深交易所将开展通关测试 记者获悉,首批10家企业为中信金属()、中重科技()、常青科技()、江盐集团()、柏诚股份()、中电港()、海森药业()、陕西能源()、登康口...
2022年国内生产总值增长3%,24座万亿GDP城市成绩亮眼 国家统计局1月17日发布的数据显示,2022年全年国内生产总值(GDP)比上年增长3%,全国的GDP总量超过120万亿。 在国家总体数...
文艺复兴学者访北大 探讨意贤能政治与儒家贤人政治对观 近日,著名文艺复兴研究学者、哈佛大学历史系教授詹姆士•韩金斯应北京大学“大学堂”讲学计划之邀,访问北京大学。12月30日下午及晚间,韩金斯教授...
国内生产总值是什么意思?一文带你了解GDP的含义与计算规则 名词解释 GDP(国内生产总值),是一个国家(或地区)所有常住单位在一定时期内生产活动的最终成果。GDP是国民经济核算的核心指标,也是衡...
英镑、欧元、美元最新动态及2026年汇市走势分析 汇通财经讯——本文将深入探讨英镑、欧元和美元的最新动态,并结合分析师的独到见解欧元汇率未来走势2026,为你揭开汇市风云的神秘面纱。 汇通财经AP...
网购没运费险还没仅退款,退货咋整? 老铁们,你们最近网购有没有感觉,像是在“开盲盒”? 我说实话,我真的有点想把那些购物APP卸载了。 这几年,咱们在网上买东西图的是啥? 图个方便,图个能退换噻。...
网购退货情形运费承担及注意事项,没运费险能退吗? 一、网购退货的情形 网购退货的情形如下: 1.网购的商品一般都可以退货,消费者有权自收到商品之日起七日内退货,且无需说明理由; 2.下列商品一般...
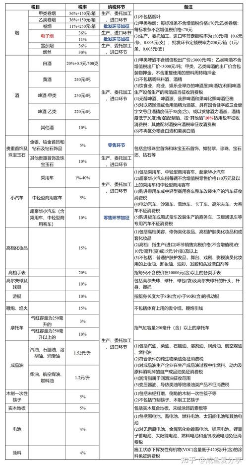
卷烟价格上涨的原因及影响分析 在全球范围内,香烟价格的上涨是一个普遍现象,尤其在中国,近年来香烟价格的增长引起了广泛的关注和讨论。与高油价、高药价和高房价相比,香烟价格的上涨并非仅仅因为资源短缺,...
2026年欧元汇率未来走势:受多种因素影响,前景待察 欧洲货币联盟(EU)的欧元自诞生以来,一直是全球金融市场中的一个重要驱动力。根据最新的市场数据和分析,欧元的未来走势值得我们关注。 从技术面上...
4月多地中小银行下调存款利率,中长期降幅更大 4月8日起,平安银行某存款产品3年期利率下调40BP。记者从平安银行理财经理处获悉,该产品3年期存款利率由2.05%降至1.65%。 银行出手调降存款...