中国资本市场迎大牛市,高股息方向能否持续展现超额收益?
中国资本市场迎大牛市,高股息方向能否持续展现超额收益? 中国资本市场已经进入多年一遇的大牛市,牛市,就是风险偏好不断提高。靠基本面跑赢市场,逐渐变得困难,相反除权股票什么时候涨,高想象空间,高估值...
中国资本市场迎大牛市,高股息方向能否持续展现超额收益? 中国资本市场已经进入多年一遇的大牛市,牛市,就是风险偏好不断提高。靠基本面跑赢市场,逐渐变得困难,相反除权股票什么时候涨,高想象空间,高估值...
ERP系统库存报表模块及常用库存管理技巧介绍,发展趋势是啥? ERP系统库存报表通常包括多个模块和不同形式的报表,以帮助企业高效地管理库存。1、ERP系统库存报表通常包括库存总量报表、库存变动报...
深圳代做投标书公司!提供全站式服务深圳代做投标书公司!提供全站式服务,业务覆盖多行业领域,业务覆盖多行业领域 深圳专业代做投标书 深圳代写投标文件 深圳代做标书公司-深圳市卓越创兴管理咨询有限公司...
中国A股除权除息扣除每股分红,港股却不同?看实例解析 在作进一步讨论之前,我先阐明自己的论点:中国A股除权除息会从投资者的持仓成本单价里面扣除每股分红金额,这是一个画蛇添足的行为,港股不会这样做。...
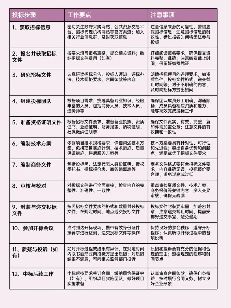
投标书是什么?一文详解投标书定义、分类及重要性 什么是投标书? 投标书是指投标单位按照招标书的条件和要求,向招标单位提交的报价并填具标单的文书。它要求密封后邮寄或派专人送到招标单位,故又称标函。它...
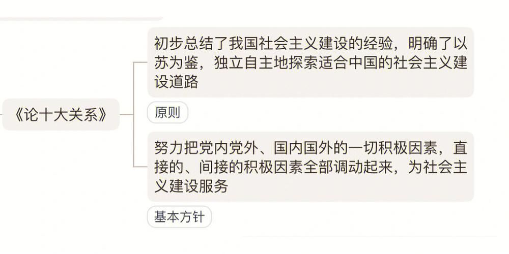
1956年毛泽东作论十大关系报告,提出建设社会主义根本指导思想 播放 点击上方即可收听音频课 1956年4月25日,毛泽东在中央政治局扩大会议上作《论十大关系》的讲话,5月2日又向最高国务会议作了...
2024年黄金价格持续上涨,未来走势及投资价值几何? 2024年黄金价格持续上涨,不少交易者从中收益颇丰。本文将回顾过去50年的黄金价格历史,分析影响金价的因素,并展望黄金未来的走势,以及现在黄金...
3月1日起个人收款码新规实施,街头卖烤红薯大爷咋办? 街头卖烤红薯的大爷不用担心贴在摊位上的二维码不能用了。 3月1日起,《中国人民银行关于加强支付受理终端及相关业务管理的通知》将开始实施,其中涉...
说好保本理财到期却亏18%!农行理财产品真实面孔待揭开? "说好的保本理财说好保本理财到期却亏18%!农行理财产品真实面孔待揭开?,到期竟亏了18%!"这是南京退休教师王阿姨购买农行某款理财后的真...
上海普陀金店设黄金自助设备,金价涨带动白银铂金热度升 上海市普陀区一家金店设置了黄金购买回收自助设备。该设备可实现“智能回收”,具备自助下单、自动检测、快速回款等功能中国黄金项链今日价格,系统可...
上海奋进国际贸易有限公司:2011 年成立,专注国际品牌机电设备销售 上海奋进国际贸易有限公司成立于2011年4月13日,注册资本为100万元人民币,是一家专注于国际品牌机电设备销售的企业。公司位...
Android开源后开发者如何盈利?先聊聊许可证问题 5 的盈利方式 前面已经谈到是一个完全开放的手机系统Android开源后开发者如何盈利?先聊聊许可证问题,那么可能有很多人会想,在上花费了大量...
瑞士媒体:中国成创新冠军和庞大市场,瑞士企业加速布局 瑞士PME网9月16日文章,原题:中国中小型企业有哪些公司,创新冠军和庞大的市场中国持续提供巨大的多样化潜力,仍处于所有未来科技的前沿。对瑞士...
论十大关系:探索中国社会主义建设道路的开篇之作?背景如何? 《论十大关系》是1956 年4月毛泽东在中央政治局扩大会议上的讲话,是探索中国社会主义建设道路的开篇之作。这篇著作,在社会主义建设全面开...
上海普陀金店设黄金自助设备,金价上涨带火白银铂金消费 上海市普陀区一家金店设置了黄金购买回收自助设备。该设备可实现“智能回收”,具备自助下单、自动检测、快速回款等功能,系统可自动检测用户放入的黄...